Using David Trimas' integral but with slightly simpler integration limits Mathematica 14.3 (Windows 11) results in the following:
pdf2 = Integrate[8 Sqrt[(1 - x^2) (1 - (d + x)^2)]/\[Pi]^2, {x, -1, 1 - d},
Assumptions -> 0 < d < 2]
(* (4 z ((4 + d^2) EllipticE[1 - 4/d^2] - 8 EllipticK[1 - 4/d^2]))/(3 \[Pi]^2) *)
Note that I used d rather than z as in David Trimas' example. I only get the input repeated back using z and even using y. I have quit and restarted the kernel, closed and reopened Mathematica and still the same issue.
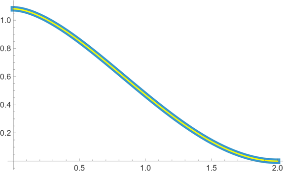
Here is a "plot" of the two implementations:
pdf[z_] := If[0 < z < 2, 8/\[Pi]^2 NIntegrate[Sqrt[(1 - x^2) (1 - (x - z)^2)], {x, Max[z - 1, -1], Min[z + 1, 1]}], 0]
Plot[{pdf2, pdf[d]}, {d, 0, 2}, PlotStyle -> {Thickness[0.02], {Thickness[0.005], Yellow}}]
